Industrial
Aetina Highlights DeviceEdge AIB-AT78/68 for Humanoid Robots at NVIDIA GTC 2026
March 18, 2026
Aetina Corporation is attending NVIDIA GTC 2026 to showcase its high-precision 3D vision technology and enterprise-grade Generative AI agents moving robots and automation systems toward end-to-end autonomy. Highlighted will be the DeviceEdge AIB-AT78/68 series edge supercomputing platform powered by NVIDIA Jetson Thor, and modular NVIDIA MGX Edge Servers with NVIDIA NIM microservices support.
Industrial
AI-Ready Wincomm WTP-9K66 Fanless Panel PCs Combine Hybrid CPU/NPU/GPU Architecture
March 18, 2026
Wincomm officially released its new flagship fanless industrial panel PC series featuring the 15” WTP-9K66-15 and the 21.5” WTP-9K66-22. The series was recently honored with the 2026 Taiwan Excellence Award, earned for Wincomm’s innovations in performance, hygiene, and sustainability for smart manufacturing and the food-pharma industries. The platforms leverage the latest Intel Core Ultra 125U processor and highlight a hybrid CPU/NPU/GPU architecture, delivering up to 22.5 TOPS AI performance at only 15 W power consumption. For secure, enterprise-grade management, the PCs incorporate TPM 2.0 on board and support Intel vPro Technology.
Debug & Test
The Road from embedded world: TASKING Showcased Integrated Compile-Debug-Test Workflow for Safety-Critical Embedded Systems
March 16, 2026
embedded world Germany: Upgraded TASKING Compiler Brings Integrated Compile, Debug, and Test for RH850 Architecture
March 4, 2026
Multimedia
Embedded Executive: Once Again, You MUST Implement Security | Thistle Technologies
March 18, 2026
You’ve heard it over and over—you must incorporate security into your design. And in most cases, that’s happening today. But the task can still be somewhat daunting. That’s where a vendor like Thistle Technologies comes into play. They can make the integration far easier than you might have expected.
Hear why and how from the company’s Founder and CEO, Window Snyder, who has seen far more than most of us when it comes to security. Window was this week’s guest on the Embedded Executives podcast.
AI & Machine Learning
-
The Role of Motor Control in Physical AI
March 16, 2026
-
Embedder v0.3.1 AI-Powered Firmware Engineering Platform Nominated for Embedded Award 2026 in the Startup Category
March 16, 2026
-
AI Playtime is Over: It is Time to Get Serious
March 04, 2026
-
From Data to Drain: How AI Is Devouring the World’s Electricity
March 04, 2026
Debug & Test
-
embedded world Germany: Upgraded TASKING Compiler Brings Integrated Compile, Debug, and Test for RH850 Architecture
March 04, 2026
-
Mouser Product of the Week: Analog Devices’ EV-ADF4030SD1Z Evaluation Board
March 02, 2026
-
embedded world Germany 2026: TASKING Toolchain Brings AI-Driven Compile, Debug, and Test for Safety-Critical Applications
February 12, 2026
-
GÖPEL electronic to Highlight Video Dragon and FlashFOX at embedded world Germany 2026
January 28, 2026
IoT
-
The Road to embedded world: Ambarella Debuts Edge AI Innovations and Developer Tools
March 09, 2026
-
The Road to embedded world: Infineon Accelerates Edge AI and Power Design with PSOC MCUs
March 04, 2026
-
Embedded Executive: embedded world in Germany is Nearly Here | Axel Sikora
March 04, 2026
-
The Road to embedded world: APLEX Debuts NVIDIA Jetson-Powered Edge AI Systems and Stainless-Steel HMIs for Industrial and Food Processing Applications
March 04, 2026
Storage
-
Greenliant to Demo High-Endurance Industrial SSD Portfolio at embedded world Germany 2026
March 03, 2026
-
The Road to embedded world: Weebit ReRAM Powers Live Edge AI Silicon Demos
February 24, 2026
-
The Road to embedded world: BIWIN ePoP5X Combines LPDDR5X and eMMC for Space-Constrained AI Devices
February 22, 2026
-
The Road to embedded world: BIWIN Highlights TAU208 UFS 3.1 Automotive Storage
February 13, 2026
Networking & 5G
-
Ellisys and Metirionic Collaborate at embedded world to Demonstrate Bluetooth Channel Sounding Innovations
March 02, 2026
-
The Hidden Complexity of Bluetooth Antenna Design in Channel Sounding
March 02, 2026
-
Futuristic Embedded: Hospital AI, Bluetooth in Industrial, and DNA Storage
February 26, 2026
-
Embedded Executive: LE-UWB Touts Low Power Plus High Bandwidth | SPARK Microsystems
February 18, 2026
Processing
-
embedded world Product Showcase: ECS-DoT Ultra-Low-Power Edge AI SoC from EMASS
March 09, 2026
-
NXP i.MX 95–Driven OSM Module from Solectrix Medical Targets Advanced Diagnostic Systems at embedded world
March 06, 2026
-
AMD to Showcase x86, FPGA & SoC for AI at embedded world
March 06, 2026
-
The Road to embedded world: Sundance Technical Session Explores its SMT135-C FPGA Evaluation Board
March 05, 2026
Security
-
Meeting the EU Cyber Resilience Act: Kudelski Labs Highlights Future-Ready Security Solutions at embedded world
March 03, 2026
-
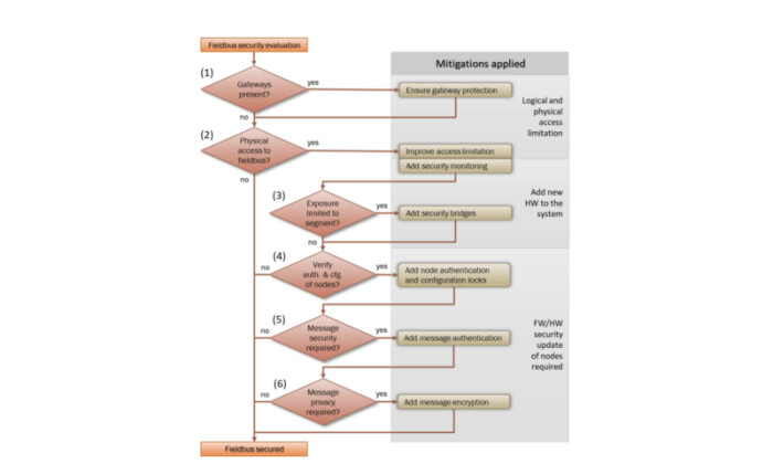
EU CRA: Guidance for Non-IP Embedded Communication Systems
February 24, 2026
-
The Road to embedded world: PQShield Advances Post-Quantum Cryptography
February 17, 2026
-
STM32 OTA Firmware Update
February 04, 2026
Software & OS
-
Infineon’s New ModusToolbox Power Suite Streamlines Digital Power Conversion Designs Using PSOC Control C3 MCUs
March 03, 2026
-
From IDEs to Integrated Suites: Embedded Development Tools Are Evolving Again
February 19, 2026
-
Building Trust in Embedded Systems & Smarter HMI Design
January 15, 2026
-
DevTalk with Rich and Vin: UI Design
January 09, 2026